28圈体育芯片典型应用之感应小夜灯方案

来源:28圈体育 时间:2022-05-06

小夜灯线路板V1.0

小夜灯线路板V1.0

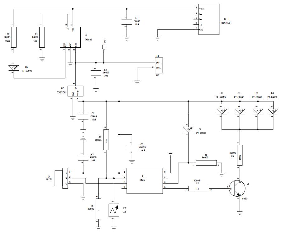
小夜灯原路图V1.0

小夜灯原路图V1.0

微控制器运行代码

微控制器运行代码



典型应用感应小夜灯功能描述:

       使用光控+人体感应设计,内置人体红外感应传感器通过菲涅尔透镜获取信号,同时环境光亮度低于一定值时,自动打开LED光源,当人走开时、光源延时熄灭,实现人来灯亮人走灯灭效果。

       采用锂电池供电,在白天环境光较强时,进入休眠状态,降低功耗,充电一次可连续工作3~6个月。

技术参数:

       整机供电:3~4.2V;静态功耗:


28圈体育技术微信公众号二维码.jpg

更多内容请关注28圈体育技术公众号