简述:
TX4220是一款专为升压、升降压开关电源设计的专用DC-DC芯片, 芯片内置100V/5A 功率管。
TX4220 典型应用支持 5-36V 输入电压范围。输出电压< 100V。
芯片采用固定频率的 PWM 控制方式并在轻载条件下自动降频提高转换效率。
芯片内置高精度误差放大器,振荡器,以及频率补偿电路,简化了外围设计。
芯片内置过流保护以及 EN 脚关断功能。
芯片工作频率可通过一个外接电阻调节,方便根据不同应用设置系统工作频率。
TX4220内部集成了软启动以及过温保护电路,减少外围元件并提高系统可靠性。
TX4220 采用 ESOP8 封装。散热片内置接 SW 脚。
典型应用:
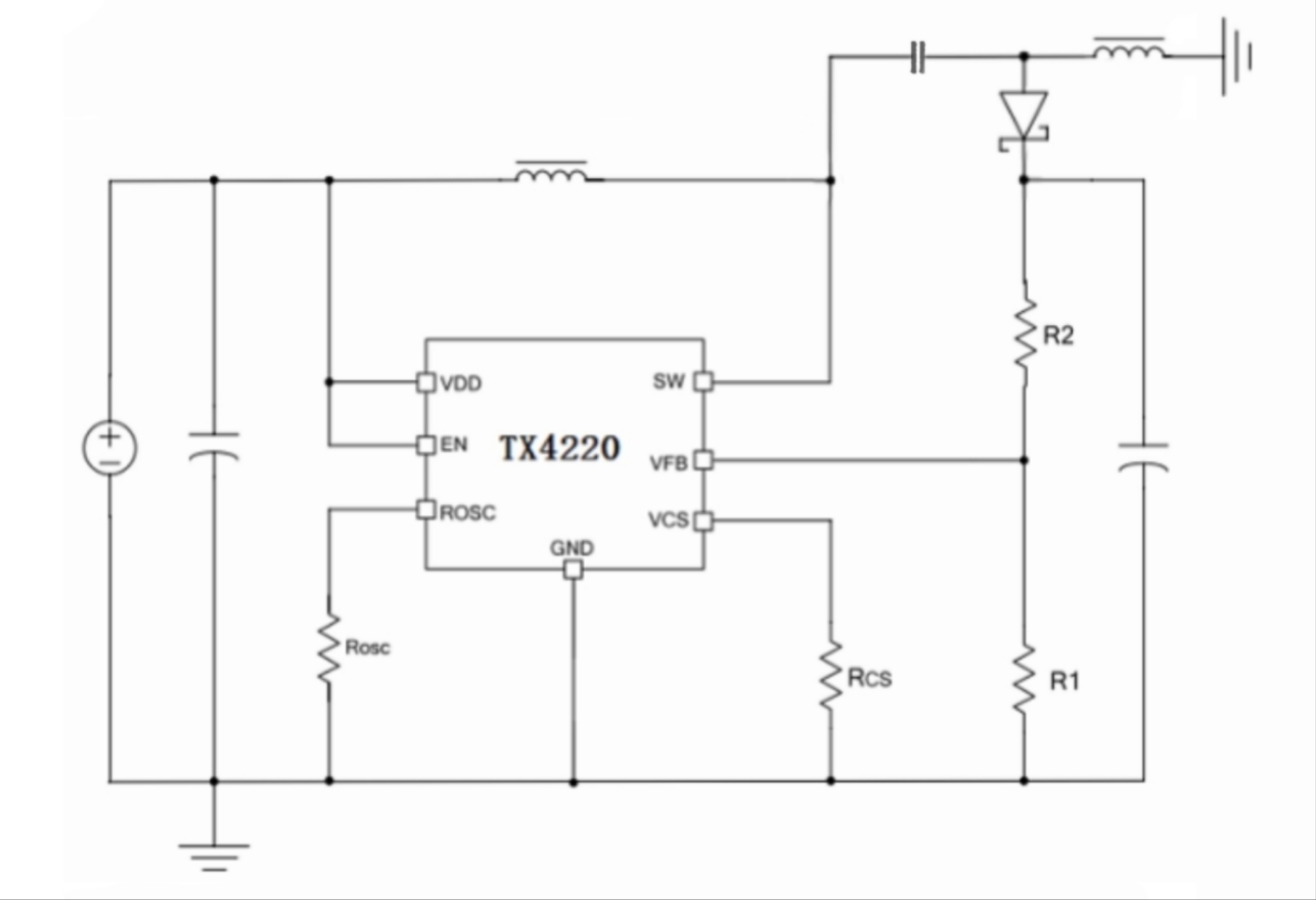
升压型:

升降压型:

封装:

输入电压 :5V - 36V
输出电压 :< 100V
输入电流 :< 2.5A
静态电流 :75uA
开关频率:可调
驱动方式:内置MOS、PWM
整流方式:异步整流
封装:ESOP-8